Buscando conhecer e entender a Organização Baseada na Espiritualidade (OBE), nós estamos destacando, em tradução livre, trechos do artigo abaixo referenciado, para a nossa reflexão de como é possível medir a saúde espiritual ou bem-estar espiritual.
O artigo esclarece que não há restrições ao uso do Personal Wellbeing Index [Índice de Bem-Estar Pessoal] ou de qualquer material contido nesse Manual para fins de ensino, pesquisa ou prática. O Personal Wellbeing Index não deve ser comercializado.
Artigo: “Personal Wellbeing Index – Adult (PWI-A)” [“Índice de Bem-Estar Pessoal – Adulto (PWI-A)”]
MANUAL 2024
Inglês – 6ª Edição: Versão 2
International Wellbeing Group
Editor: Robert A. Cummins
Não há restrições ao uso do Personal Wellbeing Index [Índice de Bem-Estar Pessoal] ou de qualquer material contido nesse Manual para fins de ensino, pesquisa ou prática. O Personal Wellbeing Index não deve ser comercializado.
Citação:
International Wellbeing Group (2024) Personal Wellbeing Index Manual: 6th Edition, Version 2, 190624, pp. 1 55. Cummins, R. A. (Ed.). Geelong: Australian Centre on Quality of Life, School of Psychology, Deakin University – Melbourne Campus. http://www.acqol.com.au/publications#Open-access
Autores dos Capítulos que contribuíram (em ordem alfabética):
Anna L. D. Lau [email protected];
Catherine Emerson [email protected];
Celine Jona [email protected];
Courtney McLean [email protected];
Delyse Hutchinson [email protected];
Lindsay Tunbridge [email protected];
Mark Stokes [email protected];
Matthew Fuller-Tyszkiewicz [email protected];
Melissa Weinberg [email protected];
Nova Hartanty [email protected];
Robert Cummins [email protected];
Sangeetha Thomas [email protected];
Sarah Khor [email protected];
Tanja Capic [email protected];
Para obter mais informações sobre esse Manual: Robert A. Cummins, Ph.D., F.A.Ps.S. Escola de Psicologia Universidade Deakin 221 Burwood Highway Melbourne, Victoria 3125 AUSTRÁLIA
e-mail: [email protected]
Agradecimentos: Esse manual foi compilado em nome do International Wellbeing Group pelos Editores e Autores Colaboradores. Nós agradecemos o apoio da Australian Unity (http://www.australianunity.com.au) como nossa parceira do setor que, em colaboração com a Deakin University, tem apoiado o desenvolvimento desse Índice nos últimos 23 anos. Nós agradecemos especialmente o importante incentivo fornecido pelo Australian Unity Board of Management [Conselho de Administração da Unidade Australiana].
Nós agradecemos também a assistência de Gessica Misuraca ([email protected]) na produção do documento e os comentários de edição fornecidos pelos seguintes membros da ACQOL: Peter Achterberg (PW Achterberg, [email protected]); Georgie Frykberg ([email protected]); Veljko Jovanović ([email protected]); Kate Lycett ([email protected]); Stephen Palmer ([email protected]); Paul Thompson ([email protected]); Adrian Tomyn ([email protected]); David Webb ([email protected]);
Publicado pelo Centro Australiano de Qualidade de Vida, Universidade Deakin – Campus de Melbourne ISBN nº: (em processo de aprovação)
Data da revisão: 19/06/2024 [19 de junho de 2024: dia-mês-ano]
—–
—–Continuação da Parte I—–
—–
2.2.5 O PWI-A: Formato verbal
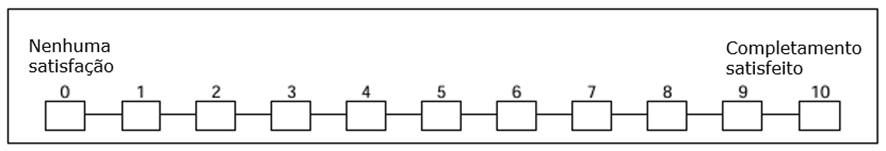
Quando o PWI-A é administrado verbalmente (por exemplo, por telefone ou como parte de uma entrevista presencial), o entrevistador tem que em primeiro lugar certificar-se de que o respondente entende a natureza da tarefa antes de aplicar o Índice. Assim, o administrador tem que conduzir verbalmente os respondentes pela escala de satisfação de 11 pontos (conforme mostrado abaixo), indicando as duas opções de resposta: “Nenhuma satisfação / Completamente satisfeito”.
O administrador do teste deve confirmar se o modo de resposta exigido foi entendido antes de prosseguir com os itens do índice.

O entrevistador pode seguir o procedimento abaixo para administrar o PWI-A verbalmente.
“Eu agora irei perguntar o quão satisfeito(a) você se sente, em uma escala de zero a 10.”
“(Nessa escala,) Zero significa que você não tem nenhuma satisfação. 10 significa que você se sente completamente satisfeito(a).”

2.3 PWI versão curta NB:
Essa entrada revisada foi adotada em outubro de 2024. A versão anterior recomendava a versão curta para uso geral. A recomendação revisada é muito mais cautelosa.
À primeira vista, as escalas curtas oferecem benefícios práticos em relação às escalas mais longas em aplicações de pesquisa. Isso inclui menor ônus para o respondente, tempos de preenchimento mais rápidos e administração e interpretação mais fáceis. No entanto, existem limitações estatísticas à utilidade das escalas curtas. Para a maioria dos propósitos, o tamanho mínimo é de três itens na escala. Isso permite o cálculo de médias, desvios padrão, análises fatoriais exploratórias, etc. No entanto, um mínimo de quatro itens é necessário para uma avaliação do ajuste do modelo usando análise fatorial confirmatória (Kline, 2023). Isso ocorre porque uma análise fatorial confirmatória de três itens satura o modelo, sem estatísticas de ajuste significativas, já que não há graus de liberdade para avaliar em relação a um modelo de ajuste perfeito. Com dois itens, o modelo é subidentificado e a escala não pode ser avaliada de forma significativa por meio de análise fatorial.
A escolha dos itens para produzir uma versão reduzida do PWI baseia-se em sua construção teórica como uma escala formativa (Diamantopoulos & Winklhofer, 2001). Nesse modelo, os 7 domínios do PWI representam a desconstrução de primeiro nível da Global Life Satisfaction (GLS) – “Satisfação com a vida como um todo”. Assim, utilizando regressão múltipla, a validade da construção do PWI depende de cada um dos 7 domínios contribuir de forma única para a variância quando regredido em relação à GLS. Na realidade, isso raramente acontece.
Uma das razões para essa incerteza é que os resultados empíricos da regressão múltipla dependem, em grande medida, da origem dos dados. Ao usar grandes amostras populacionais da Austrália (International Wellbeing Group, 2024: Apêndice 4A do Capítulo 4), um resultado previsível do uso da regressão múltipla é que três dos domínios, juntos, representam cerca de 50% da variância GLS (R. A. Cummins, 2018e). Esses domínios são Padrão, Realização e Relacionamentos. Consequentemente, como cada um desses domínios, independentemente, representa um nível significativo de variância única no GLS, juntos eles compõem a Forma Reduzida do PWI. Os outros 4 domínios normalmente representam um nível não significativo de variância única adicional.
Esse não é um resultado tão ruim. As principais contribuições da variância única em tal escala vêm previsivelmente de três domínios e, se um quarto domínio necessitar ser recrutado (veja acima), então a sua contribuição para o padrão geral de variância explicada será insignificante. Infelizmente, porém, existem outras considerações que tornam os dados produzidos pelo formulário abreviado não confiáveis e possivelmente inválidos para representar o bem-estar subjetivo.
Uma discussão detalhada do Formulário Abreviado do PWI está disponível em duas edições do Boletim da ACQol: Vol 8/33:150824 e Vol 8/34:220824, ambas disponíveis no arquivo do Boletim https://www.acqol.com.au/publications#bulletins. Em resumo dessas duas publicações, conclui-se o seguinte:
A afirmação anterior de que a versão abreviada do Personal Wellbeing Index [Índice de Bem-Estar Pessoal], denominada “Triângulo Dourado”, que compreende os domínios de Padrão, Relacionamentos e Realizações, possui validade universal, é falsa. Embora tal validade pareça plausível dentro dos limites das amostras da população geral Australiana, com dados coletados entre os anos de 2000 e 2020 pelas Pesquisas de Bem-Estar da Unidade Australiana, essa validade não se estende a subgrupos da população Australiana nem a diferentes culturas. Essa invalidez da versão abreviada, entre amostras tão diversas, é consistente com a expectativa teórica baseada na metodologia de construção de escalas.
Recomendação: A não ser que haja fortes evidências empíricas de que a amostra em investigação produza de forma confiável uma versão abreviada consistente, recomenda-se aos usuários que utilizem o Personal Wellbeing Index [Índice de Bem-Estar Pessoal] completo, com 7 itens.
2.4 Referências
Australian Bureau of Statistics. (2020). General Social Survey: Summary Results, Australia. ABS. Retrieved from https://www.abs.gov.au/statistics/people/people-and-communities/general-social survey-summary-results-australia/latest-release
Biddle, N., & Gray, M. (2021). Tracking wellbeing outcomes during the COVID-19 pandemic (October 2021): Putting the worst behind us? Retrieved from https://csrm.cass.anu.edu.au/sites/default/files/docs/2021/11/Tracking_paper_-_October_2021_0.pdf
Cummins, R. A. (2018e). The Golden Triangle of Happiness: Essential resources for a happy family. International Journal of Child, Youth & Family Studies, 9(4), 12–39. Diamantopoulos, A., & Winklhofer, H. M. (2001). Index construction with formative indicators: An alternative to scale development. Journal of marketing research, 38(2), 269-277.
Frykberg, G., Capic, T., Crowe, M., Khor, S., Cummins, R. A., Fuller-Tyszkiewicz, M., . . . Lycett, K. (2023). Australian Unity Wellbeing Index – Survey 40 Report Appendices. . Retrieved from Geelong: Australian Centre on Quality of Life, School of Psychology, Deakin University.: http://www.acqol.com.au/projects#reports
International Wellbeing Group (2024). Personal Wellbeing Index Manual: 6th Edition. Melbourne, Deakin University, Geelong: Australian Centre on Quality of Life, School of Psychology, Melbourne Campus. https://www.acqol.com.au/uploads/pwi-a/pwi-a-english.pdf.
Kline, R. B. (2023). Principles and practice of structural equation modeling: Guilford publications https://www.guilford.com/books/Principles-and-Practice-of-Structural-Equation-Modeling/Rex Kline/9781462551910.
Weinberg, M.K., Seton, C., & Cameron, N. (2018). The measurement of subjective wellbeing: Item order effects in the Personal Wellbeing Index. Journal of Happiness Studies, 19, 315-332. Doi: https://doi.org/10.1007/s10902-016-9822-1
Watson, N., & Wooden, M. (2002). The Household, Income and Labour Dynamics in Australia (HILDA) Survey: Wave 1 Survey Methodology HILDA Project Technical Paper Series No. 1/02. Retrieved from Melbourne: Melbourne Institute of Applied Economic and Social Research, University of Melbourne.
3. Análise e interpretação de dados
Citação: International Wellbeing Group. 2024. Data analysis and interpretation. In: Personal Wellbeing Index Manual: 6th Edition, Chapter 3, Version 1.0: 290224, pp 3-1 to 3-12. Editor, Cummins R. A. Australian Centre on Quality of Life, School of Psychology, Deakin University, Melbourne Campus.
http://www.acqol.com.au/publications#Open-access
Resumo: Esse capítulo explica como tratar os dados do PWI antes da análise estatística e como interpretar os resultados a partir das médias e desvios padrão. Os principais focos são:
a) Os procedimentos para padronizar dados, medidos por uma escala subjetiva, são descritos. A métrica resultante, de 0 a 100 pontos percentuais (pp), é uma constante universal.
b) A alocação de valores de SWB em grupos homeostaticamente funcionais, descritos como “Well” [“Bem”], “UnderWell” [“Mais do que Bem”] e “NoWell” [“Não Bem”], fornece a base para a alocação eficiente de recursos sociais.
c) O aspecto mais notável do Capítulo 3 é que cerca de 70% das amostras da população em geral são compostas por pessoas na faixa “Well” [“Bem”] (71-100 pp) de bem-estar subjetivo. Essas pessoas não aumentarão o SWB delas de forma confiável como resultado da oferta de serviços adicionais.
Palavras-chave: Global Life Satisfaction, Personal Wellbeing Index, means and standard deviations, Normative Ranges, intervention effectiveness to raise SWB.
3.1 Tratamento de dados e procedimentos estatísticos
3.1.1 Limpeza de dados
Antes de realizar análises estatísticas, é essencial verificar se os dados brutos apresentam “padrões de resposta”. Padrões de resposta referem-se a um padrão nos dados em que um respondente escolhe consistentemente a mesma opção de resposta em várias perguntas, como no topo ou na base da escala para todos os sete itens do Personal Wellbeing Index (PWI), independentemente do conteúdo da pergunta. Essas respostas podem ocorrer devido à falta de entendimento da pergunta ou à aquiescência, em que o respondente tende a concordar com as afirmações, independentemente de concordar ou não com elas. Independentemente da causa, a falta de variação distorcerá a análise de dados subsequente. Portanto, todos os dados de indivíduos que apresentarem pontuações máximas ou mínimas consistentes em todos os 7 domínios do PWI devem ser eliminados antes da análise de dados. Isso envolve a eliminação de todos os dados da pesquisa para esses indivíduos.
Além disso, a pontuação composta do PWI deve ser calculada apenas para os casos que possuem dados completos em todos os 7 domínios. Assim, quando faltarem dados sobre qualquer domínio individual do PWI, a pontuação composta do PWI também estará ausente.
3.1.2 Conversão de pontuações brutas para o formato de escala padrão de 0 a 100 pp
Consulte a seção 1.2.
3.1.3 Criação do PWI a partir de dados de pesquisa
O PWI é formado pela média dos 7 domínios: Padrão, Saúde, Realização, Relacionamentos, Segurança, Comunidade e Proteção. Para calcular a pontuação do PWI de um indivíduo, some as suas pontuações em cada um desses 7 itens de domínio e divida o total por 7. Notavelmente, isso NÃO inclui o item que normalmente precede imediatamente esses domínios no questionário. Esse item precedente de Global Life Satisfaction (GLS) NÃO faz parte do PWI.
3.2 Interpretação de dados em relação a valores normativos
3.2.1 Valores normativos
Os valores normativos de Bem-Estar Subjetivo para a Austrália estão disponíveis no Capítulo 5.
Existem duas formas de dados normativos. A segunda, mais conhecida, utiliza dados de indivíduos (ver Tabela 2). A combinação desses mais de 69.000 valores resulta no seguinte:


Embora esses valores ofereçam uma comparação simples com outros resultados, deve-se ter cautela ao interpretá-los como uma estimativa válida e confiável em nível nacional da população Australiana. Há muitos subgrupos populacionais que não estão representados nesses dados, como pessoas na prisão, pessoas sem-teto e pessoas que, por qualquer motivo, optam por não participar de pesquisas. No entanto, se as proporções dessas pessoas tivessem permanecido constantes de uma pesquisa para outra, pelo menos a estabilidade dos dados entre as pesquisas seria confiável. Infelizmente, nem mesmo esse nível de consistência na representação proporcional pode ser garantido.
Nos últimos anos, a proporção de pessoas dispostas a aceitar um convite para responder a pesquisas caiu drasticamente. Enquanto há 20 anos essa proporção era de cerca de 70 a 80%, atualmente (2024) está em torno de 30 a 40%. Portanto, isso impacta a generalização dos nossos dados.
A segunda ressalva para a interpretação desses resultados é que os dados são provenientes de Australianos. Claramente, portanto, mesmo considerando a forte composição multicultural da população Australiana, esses dados não podem ser interpretados por meio de uma simples comparação com dados de outras culturas.
Apesar disso, esses dados normativos têm valor comparativo, desde que as limitações interpretativas sejam entendidas. Por exemplo, esses dados normativos Australianos mostram uma estabilidade notável ao longo do tempo e a razão para isso é amplamente atribuída aos processos de Homeostase do Bem-Estar Subjetivo (R. A. Cummins, 2023b). Esses processos homeostáticos são descritos com mais detalhes abaixo e a sua ação coletiva resulta na estabilidade do SWB mesmo em condições variáveis, desde que essas mudanças não sejam excessivamente adversas. Resta saber se dados coletados de forma semelhante em outras culturas evidenciam essas mesmas características de estabilidade.
3.2.2 Intervalos normativos para indivíduos e grupos
Os dados derivados do Personal Wellbeing Index podem ser usados para gerar intervalos normativos tanto para indivíduos quanto para grupos. Os intervalos normativos mais comuns são derivados dos dados de respondentes individuais que formam um grupo identificável, como os respondentes de uma pesquisa. As estatísticas básicas usadas para calcular esses intervalos são a média e o desvio padrão (DP), que é uma medida da dispersão (variância) dos valores. Essas duas estatísticas podem então ser usadas para calcular um “intervalo normal”, descrito por dois DPs de cada lado da média. Esse intervalo incluirá cerca de 95% dos respondentes no grupo analisado.
Um exemplo desse cálculo, envolvendo dados que representam as pontuações de indivíduos, é apresentado no Capítulo 5: Tabela 2. A partir dessa tabela, pode-se observar que a faixa normativa Australiana para indivíduos, calculada usando os dados combinados do PWI de várias pesquisas, tem uma média de 75,40 pp (pontos percentuais, em uma escala de 0 a 100 pontos) com um desvio padrão de 12,64 pp. A faixa coberta por dois desvios padrão de cada lado da média (a faixa normativa) está entre 50,12 e 100,68 pp ou, por aproximação, entre 50 e 100 pp.
A importância desse cálculo reside no fato de que cerca de 95% dos dados fornecidos por essas pesquisas combinadas estarão dentro dessa faixa normal. Logicamente, então, cerca de 5% das pontuações individuais que compõem a amostra total ficarão fora dessa faixa. Essa é uma informação importante para os pesquisadores considerarem ao interpretar análises estatísticas, porque esses 5% são “excluídos”, que estatisticamente não fazem parte do grupo. Portanto, é importante entender quem eles são.
Valores acima de 100 pontos percentuais não podem ser considerados válidos, por definição, visto que 100 pontos percentuais é o valor máximo na escala de medição. Tais pontuações devem ser eliminadas da amostra e a média e o desvio padrão recalculados, antes de se utilizar esses dados para qualquer outra finalidade. Valores abaixo de 50 pontos percentuais provavelmente indicam falha homeostática (ver seção 3.3). Ou seja, o nível de desafio subjetivo pessoal vivenciado pelo respondente, no momento em que gerou a sua resposta, foi suficientemente forte para comprometer o seu controle homeostático normal. Essa falha homeostática faz com que ele experiencie um nível de PWI inferior à sua pontuação normal. Essa magnitude de redução na pontuação do PWI é sintomática de sofrimento psicológico e a inclusão dessas respostas provavelmente distorcerá as análises estatísticas (ver seção 3.3.5).
Pontuações médias de múltiplos grupos.
Se os dados do PWI de múltiplos grupos forem analisados separadamente dentro de cada grupo, os problemas de dados que surgirem não serão diferentes daqueles descritos acima. Além disso, se os dados de múltiplos grupos forem combinados para produzir uma única média, desde que os grupos tenham aproximadamente o mesmo N (número de respostas), as médias podem ser calculadas para obter uma média geral. Essa equivalência de metodologia pode ser facilmente verificada nos resultados do Capítulo 5.
A média geral das pontuações individuais (Tabela 2: N=49.450) é de 75,4 pontos percentuais. A média geral das pontuações médias (Tabela 1: N=38) é de 75,43 pontos percentuais. Assim, os procedimentos simples de adição e divisão produziram resultados comparáveis, tanto com base nas pontuações individuais quanto nas pontuações médias da pesquisa. Como logicamente deveriam. No entanto, essa simplicidade não se aplica ao cálculo dos desvios padrão (DP) gerais.
A razão pela qual múltiplos desvios padrão (DP) não podem ser simplesmente calculados pela média é que a fórmula para calcular o DP é sensível ao tamanho da amostra (N). Grosso modo, quanto maior o N, menor o DP. Isso é demonstrado no Capítulo 5. Enquanto as médias baseadas em médias de grupo ou em pontuações individuais resultam na mesma média geral (75,4 pontos percentuais), as médias comparativas do DP são de 12,64 pontos percentuais (pontuações individuais: Tabela 2) e 0,66 pontos percentuais (médias de grupo: Tabela 1). A explicação para essa diferença é a seguinte.
O desvio padrão (DP) dos indivíduos representa toda a gama de valores de PWI no conjunto de dados como um todo. No entanto, quando o conjunto de dados completo é dividido em grupos, as médias dos grupos são muito menos variáveis porque cada uma é gerada como uma média. Portanto, dentro do mesmo conjunto de dados, quando o cálculo do DP é baseado nas médias dos subgrupos, o DP médio será muito menor do que quando baseado nas pontuações dos indivíduos.
Em resumo, essas diferenças no DP entre os cálculos baseados nos dados dos indivíduos ou nos dados das pontuações médias dos grupos causam diferenças substanciais nas estimativas das faixas normais. Para os indivíduos, a faixa normal é de 50,12 pp a 100 pp (Tabela 2), ou cerca de 50 pp. Para as médias dos grupos, por outro lado, a faixa normal é de 74,11 a 76,75 pp (Tabela 1), ou cerca de 2,6 pp. Claramente, os DPs baseados em valores individuais e os DPs baseados nas pontuações médias dos subgrupos não podem ser combinados validamente.
3.3 Interpretação dos resultados de Subjective Wellbeing (SWB) [Bem-Estar Subjetivo] por meio da homeostase
A interpretação dos resultados de Subjective Wellbeing (SWB) depende inteiramente do entendimento dos dados normativos. Ou seja, do entendimento dos valores de SWB que podem ser considerados “normais”, bem como dos valores que representam os níveis superior e inferior de SWB, que marcam a transição para a anormalidade. A determinação desses valores marcadores tem sido um objetivo fundamental da ciência psicológica desde que se descobriu que estimativas empíricas de SWB podem ser feitas de forma confiável, que o nível de SWB para cada pessoa geralmente é estável e que a distribuição das pontuações que compõem cada estimativa de SWB pode ser descrita estatisticamente.
A demonstração de que medidas empíricas de felicidade e SWB podem ser feitas de forma confiável foi demonstrada há mais de 90 anos, quando G. B. Watson (1930) descobriu que as autoavaliações em uma escala de classificação impressa correlacionavam-se em 0,81 com uma pontuação composta por diversos índices. A partir de seus resultados, ele propôs 37 hipóteses, sendo as três primeiras:
1. A inteligência não tem relação com a felicidade.
2. O fracasso amoroso é uma das principais causas de infelicidade.
3. O prazer e o sucesso no trabalho são fatores importantes para a felicidade (p. 108).
Quando outros pesquisadores seguiram a sua linha de pesquisa, todas as três hipóteses foram confirmadas, juntamente com a maioria de suas outras 34 descobertas. Watson concluiu, com razão, que “o nível geral de felicidade entre esses adultos pode ser medido com confiabilidade adequada por meio de uma única verificação em uma escala gráfica” (Hipótese 11: p. 108). De fato, quase um século depois, a mensuração da ‘Global Life Satisfaction’ (GLS) por meio de uma única pergunta, “Quão satisfeito(a) você está com a sua vida?”, tornou-se a medida mais comumente utilizada para avaliar o bem-estar subjetivo. Uma busca no Google Acadêmico revelou que a frase exata “Quão satisfeito(a) você está com a sua vida?” recebeu 9.590 citações, enquanto “Quão satisfeito(a) você está com a sua vida como um todo” recebeu 4.390. Em contraste, “Quão feliz você está com a sua vida?” recebeu 569 citações (Google Acadêmico, 2023).
Após as primeiras pesquisas de Watson, logo se descobriu que as medidas de humor e felicidade não eram apenas confiáveis, mas também surpreendentemente estáveis ao longo do tempo. Por exemplo, Hartmann (1934) obteve uma confiabilidade teste-reteste de 0,70 com dois testes realizados com um mês de intervalo, enquanto Wessman e Ricks (1966, p. 103) relataram que medidas relacionadas à felicidade, tomadas com dois anos de intervalo, apresentaram uma correlação de 0,67. Resultados semelhantes foram relatados por Bradburn (1969) em um estudo de quatro ondas realizado nos EUA. Utilizando uma escala de resposta de três opções e medidas de acompanhamento em intervalos de três meses, ele mediu a consistência com que as pessoas relataram estar “muito felizes” de uma onda para a seguinte. As correlações (coeficiente gama) variaram de 0,65 a 0,84.
Na década de 1970, ficou claro que o nível de SWB apresentava considerável estabilidade, com correlações significativas de reteste sendo relatadas ao longo de períodos substanciais (Andrews & Withey, 1976; Palmore & Kivett, 1977). Mas a questão de qual proporção da variância medida no SWB é estável permaneceu incerta por várias décadas. Pesquisadores como Yap, Anusic e Lucas (2014) estimaram que cerca de um terço da variância medida na satisfação com a vida é estável mesmo em períodos muito longos, outro terço muda lentamente ao longo do tempo e o terço restante é específico para cada ocasião. No entanto, a metodologia questionável utilizada torna essas estimativas pouco confiáveis. Outros pesquisadores expressaram preocupação com o fato de que, se um ponto de ajuste homeostático controlasse os níveis de SWB, então isso implicaria que as tentativas de aumentar o SWB seriam fúteis (Headey, 2008a, 2010). Esse tema foi abordado pelos editores (Sheldon & Lucas, 2014) de uma coletânea de artigos de pesquisadores renomados:
“A questão de saber se a felicidade pode mudar talvez seja a questão mais importante que os pesquisadores do bem-estar subjetivo podem abordar. Se os níveis de bem-estar subjetivo das pessoas a longo prazo forem realmente impermeáveis aos efeitos da mudança das circunstâncias da vida, então as tentativas de intervenção estarão fadadas ao fracasso, as medidas de bem-estar fornecerão pouca informação para orientar mudanças nas políticas públicas e a percepção das pessoas de que estão buscando objetivos para maximizar a felicidade certamente estará errada.” (p. 6)
3.3.1 Homeostase Fisiológica
Uma possível resposta à pergunta acima vem da transferência da teoria da homeostase da biologia para a psicologia. Na fisiologia, Walter Cannon (1929) demonstrou que a temperatura corporal e os níveis de glicose permaneciam notavelmente estáveis mesmo quando desafiados por variações na disponibilidade de seu substrato. No entanto, ele também reconheceu que essas variáveis exibiam variação dentro de uma faixa estável; daí o termo grego homeo (que significa semelhante) e stasis (estável), que descrevem processos que envolvem tanto constância quanto variação. Em sua revisão de 1929, ele escreve: “a palavra [homeostase] não implica algo fixo e imóvel, uma estagnação. Significa uma condição… (Cannon 1929), que ele posteriormente elaborou como “uma condição que pode variar, mas que é relativamente constante” (Cannon 1932).
A descoberta de Cannon foi que o nível de uma variável gerenciada homeostaticamente normalmente flutua dentro de uma faixa limitada. E, de nossa perspectiva histórica privilegiada, parece curioso que ele não tenha escrito sobre o ponto médio dessa faixa. Se o tivesse feito, os seus pensamentos poderiam tê-lo levado a questionar o que fazia com que a faixa fosse tão precisa e imutável. Mas ele não o fez e, mesmo dentro da fisiologia, mais de uma década se passou antes que Hardy (1955) usasse pela primeira vez o termo “ponto de ajuste”, um termo emprestado da engenharia, em uma palestra dada em 1953. No entanto, nem mesmo Hardy pergunta, ou sequer especula, sobre o que poderia causar a existência do ponto de ajuste. Ele simplesmente comenta:
“Se os receptores na pele servem realmente não apenas como detectores de mudanças de temperatura, mas como termorreguladores, eles têm que ter um ponto de ‘ajuste’. Ou seja, tem que haver uma temperatura de pele ‘preferida'” (p.255). Hardy cita duas referências para apoiar a “evidência da existência de tal ponto de ajuste”, porém a sua citação de Ebaugh e Thauer (1950) é incorreta para esse propósito, uma vez que eles não citam, de fato, um ‘ponto de ajuste’ enquanto a outra referência não estiver disponível. Assim, Hardy tem que ser creditado com o primeiro uso do termo “ponto de ajuste” em fisiologia.
Parece extraordinário que os investigadores tenham demorado 21 anos a caracterizar o ponto médio da faixa homeostática, mas há pelo menos três razões. Em primeiro lugar, a pesquisa naquela época avançava lentamente em geral. Em segundo lugar, a aceitação da teoria da homeostase na fisiologia foi lenta. Em terceiro lugar, a identificação do ponto médio exigiu uma mudança no foco de atenção de um mecanismo, das bordas da faixa para o ponto de ajuste. No entanto, Hardy forneceu a centelha e o termo “ponto de ajuste” logo começou a ser comumente utilizado na fisiologia e na psicologia (o Google Scholar reconhece 280.000 citações usando o termo, em todas as disciplinas, com as 10 mais citadas referindo-se à biologia (4º) ou ao bem-estar subjetivo (6º)).
3.3.2 Homeostase do Bem-Estar Subjetivo
O interesse pela homeostase na fisiologia demorou muito a ser efetivamente transferido para a psicologia. Isso não ocorreu por falta de tentativas. Ao longo das várias décadas que se seguiram à publicação de Cannon em 1932, pelo menos uma dúzia de autores em psicologia se referiram à “homeostase”, publicando entre Allport (1937) e Maze (1953). Uma revisão da pesquisa durante esse período descreve bem o fracasso dessa transferência. Toch e Hastorf (1955) observam que os autores não abordam as principais características funcionais da homeostase de Cannon. Em particular, eles não especificam o que está sendo mantido “constante” e, ao invés disso, consideram a “homeostase psicológica” como referente a alguma forma de constância psicológica geral. Isso cria um espantalho, que lhes permite concluir que todo o conceito é insustentável.
“Quando um termo adquire cumulativamente uma série de conotações indesejáveis, chega-se a um ponto em que ele se torna mais um problema do que uma vantagem. Esse ponto pode muito bem ter sido atingido com a homeostase de Cannon como um item no léxico psicológico” (Toch & Hastorf, 1955, p. 91).
Nos anos seguintes, houve tentativas esporádicas de ressuscitar a homeostase como um construto psicológico, mas todas falharam pelos mesmos motivos de antes: não identificaram uma variável estável sob controle homeostático. Por exemplo, Menninger (1963) propôs construtos psicanalíticos, enquanto Antonovsky (1979) propôs o estresse. E foi assim que o fracasso dessas pesquisas anteriores em identificar uma variável sob controle homeostático válido fez com que o interesse dentro da psicologia definhasse. De fato, foram necessários mais 38 anos após a revisão de Toch e Hastorf para que a homeostase fosse ressuscitada na psicologia, por meio da identificação do Subjective Wellbeing (SWB) [Bem-Estar Subjetivo] como um “ponto de ajuste” em duas publicações, ambas no mesmo ano.
O primeiro deles (artigo aceito para publicação em abril de 1992) é McGue, Bacon e Lykken (1993), cujo estudo com gêmeos monozigóticos não apenas confirmou a estabilidade temporal do SWB, mas também deu origem à proposição de que o retorno do SWB ao seu nível pré-evento após a mudança se devia a uma hipótese de ponto de ajuste estável, predominantemente influenciada por fatores genéticos. Eles estudaram o SWB medido pela escala de Bem-Estar do Multidimensional Personality Questionnaire (WB-MPQ: unpublished) [Questionário Multidimensional de Personalidade (WB-MPQ: não publicado) e afirmaram que “tipicamente, dentro de 1 ano, a sensação de bem-estar retorna ao seu nível pré-evento (ou seja, a um ponto de ajuste estável que nós hipotetizamos ser predominantemente influenciado por fatores genéticos)” (p. 105).
Notavelmente, no entanto, McGue et al. não realizaram nenhuma medição direta para sustentar essa afirmação, mas utilizaram como evidência artigos de Brickman, Coates e Janoff-Bulman (1978), Okun, Olding e Cohn (1990), Murrell e Himmelfarb (1989) e Wortman e Silver (1982). Essas citações oferecem um suporte muito fraco para a sua alegação. Nenhum desses artigos referenciados menciona o conceito de “ponto de ajuste”. Brickman et al. (1978) não fazem nenhuma afirmação sobre uma “recuperação em um ano”, enquanto a referência a Wortman e Silver é um artigo de conferência não publicado. Dos outros dois, Murrell e Himmelfarb (1989) estudaram a depressão após o luto, não o bem-estar subjetivo (SWB), enquanto Okun et al. (1990) apresenta uma meta-análise da eficácia de intervenções de curto prazo em idosos institucionalizados. Eles não descrevem sistematicamente as escalas utilizadas para medir o “SWB”. Em resumo, as referências citadas por McGue et al. (1993) justificam de forma fraca, ou mesmo inexistente, o uso do termo ‘ponto de ajuste’ por esses autores.
O segundo artigo, também publicado em 1993, propõe uma “hipótese do ponto de ajuste do funcionamento psicológico” (Williams & Thompson, 1993) (p. 44). Esses autores afirmam:
“O princípio fundamental desse modelo é que a função psicológica pode ser normalmente mantida dentro de uma determinada faixa em torno de um ponto de ajuste específico por forças psicológicas e por efeitos e influências estendidos pela própria fisiologia” (p. 45).
Decepcionantemente, no entanto, o modelo deles não oferece nada mais substancial do que uma ideia transferida da fisiologia. Os autores têm dificuldade em dar à sua descrição alguma base adicional na psicologia. A descrição deles de “funcionamento psicológico” é circular, como “ter uma base substancial na fisiologia com um nível ou ponto de ajuste especificado e uma “faixa” circundante de comportamento típico para um determinado indivíduo” (p. 44). Mas eles não fornecem nenhuma evidência psicológica empírica para apoiar essa afirmação.
Como se acreditava na época que a personalidade era estável, eles incorporam isso à sua descrição, afirmando que “a personalidade ou função psicológica é, pelo menos em parte, regulada fisiologicamente” (p. 44), mas não citam nenhuma evidência para a regulação fisiológica da personalidade. Eles continuam: “a hipótese do ponto de ajuste da função psicológica é derivada diretamente da teoria do ponto de ajuste da obesidade (Keesey, 1986; Keesey & Powley, 1986)” (p. 44-45). De fato, esses dois textos tratam exclusivamente da homeostase do peso corporal e nenhum deles menciona a personalidade ou o “funcionamento psicológico” no sentido de estarem relacionados a uma “amplitude de comportamento típico”. Assim, Williams e Thompson estabeleceram essa ligação na ausência de evidências científicas confirmatórias. Mais importante ainda, a especulação deles não se estende à nomeação de uma única variável psicológica mensurável que esteja sob controle homeostático.
3.3.3 Um Ponto de Ajuste para Subjective Wellbeing [Bem-Estar Subjetivo]
Pouco depois da publicação do artigo de Williams e Thompson (1993), R.A. Cummins (1995) relatou um alto nível de consistência no nível médio de subjective wellbeing (SWB) entre pesquisas de diferentes fontes e especulou: “Uma explicação para esse resultado poderia ser a existência de um mecanismo psicológico homeostático…” (p. 193). Cerca de três anos depois, R. A. Cummins (1998) confirmou a estabilidade do SWB em nível populacional e especulou ainda:
“Propõe-se que a satisfação com a vida seja uma variável sob controle homeostático e com um ponto de ajuste homeostático que garanta que as populações tenham, em média, uma visão positiva de suas vidas. No entanto, os fatores que influenciam esse ponto de ajuste entre 80 e 60 [pontos percentuais] ainda não podem ser especificados” (p. 330).
Isso foi seguido logo depois por uma descrição mais detalhada dos pontos de ajuste no contexto de um Modelo Homeostático (R. A. Cummins, 2000c).
A próxima grande descoberta surgiu sete anos depois, quando Davern, Cummins e Stokes (2007) descobriram que o núcleo do SWB era o afeto, na forma de Homeostatically Protected Mood (HPMood) [Humor Homeostaticamente Protegido]. Em seguida, outros sete anos se passaram antes que a demonstração empírica dos pontos de ajuste do HPMood fosse alcançada (R. A. Cummins, Li, Wooden e Stokes, 2014a) e replicada (Capic, Li e Cummins, 2018b). Assim, entendeu-se que o SWB é uma variável composta. É formado por um núcleo afetivo (Humor Homeostaticamente Protegido) que é geneticamente determinado a ter um nível positivo e imutável para cada pessoa: o seu ponto de ajuste. O outro componente do SWB é a emoção, que normalmente é volátil e reflete o processamento de informações cognitivo-afetivas.
Até onde se sabe em 2024, essa pesquisa continua sendo a única demonstração empírica de pontos de ajuste homeostáticos em psicologia. Isso também explica o enigma apresentado pelo processo homeostático, que simultaneamente causa estabilidade no SWB e permite que ele mude.
3.3.4 A interpretação de ‘triagem’ dos níveis de SWB
Em 2008, Cummins, Woerner, Gibson et al. estabeleceram que a faixa normal para o SWB dos indivíduos está entre 50 e 100 pontos percentuais (pp) (ver Figura 4.34, Tabela 4.15 do Apêndice). Além disso, os dados dentro dessa faixa descrevem uma distribuição normal (Figura 2.26). Também foi estabelecido que apenas 4,7% da população tinha um nível abaixo de 50 pp. Em 2014, essa descrição foi refinada (R. A. Cummins, 2014b) pela demonstração dos Pontos de Ajuste do SWB (ver acima) e pelo entendimento adicional de que a faixa de valores de SWB medida pode ser dividida em três partes: abaixo de 50 pp representa falha homeostática (Richardson, Fuller Tyszkiewicz, Tomyn e Cummins, 2016); Valores entre 50 e 70 pp representam a zona de comprometimento homeostático, onde todos os valores estão abaixo do seu ponto de ajuste, mas não tão abaixo a ponto de necessariamente representarem uma perda homeostática; e valores acima de 70 pp representam a integridade homeostática, onde a maioria dos valores de SWB está dentro da sua faixa de ponto de ajuste (R. A. Cummins et al., 2014a). Mais recentemente, Melissa Weinberg formalizou essa triagem diagnóstica (M. K. Weinberg, 2018) da seguinte forma:
3.3.4.1 A triagem diagnóstica para o bem-estar subjetivo dos indivíduos
1. Pontuações entre 70 e 100 pontos = Well [Bem] (W: controle homeostático normal)
2. Pontuações entre 50 e 69 pontos = UnderWell [Abaixo do Bem] (UW: controle homeostático em desafio)
3. Pontuações entre 0 e 49 pontos = NoWell [Sem Bem] (NW: controle homeostático comprometido)
[PO: “Homeostatic control” refere-se à capacidade do organismo (ou da mente) de manter o equilíbrio interno — no caso, o equilíbrio do bem-estar subjetivo.]
3.3.5 Armadilhas interpretativas para os desavisados
A interpretação dos dados de Subjective Wellbeing (SWB) [Bem-Estar Subjetivo] é um processo complexo. Esses dados não podem ser interpretados validamente usando uma visão de “senso comum” baseada na experiência pessoal. O exemplo mais simples de tal interpretação errônea vem das pontuações médias de SWB. Quando as pessoas vão a uma feira rural e participam de uma competição para adivinhar o peso de uma batata premiada, elas podem justificar o palpite delas criando uma faixa de pesos. Elas estimam o menor peso possível como 0,7 kg, o maior peso possível como 1,3 kg e, em seguida, assumem o ponto médio como o peso estimado de 1,0 kg. Usando uma lógica semelhante, aplicada ao nível de satisfação que “a maioria das pessoas sente com a vida”, avaliado em uma escala de “pontos percentuais” (pp) de 0 pp (nenhuma satisfação) a 100 pp (satisfação completa), a média da população seria estimada em 50 pp. No entanto, esse palpite está completamente errado. O número correto é 75 pp. A razão é que o nível de SWB de cada pessoa está sob gestão ativa, conforme explicado nas seções 3.3.2 a 3.3.4 e demonstrado por meio de valores normativos no Capítulo 5.
Na verdade, níveis individuais de SWB iguais ou inferiores a 50 pontos percentuais sinalizam falha homeostática (ver 3.3.4) e uma alta probabilidade de depressão (Joshanloo 2022). Indivíduos com depressão significativa perderam o Homeostatically Protected Mood (HPMood) [Humor Homeostaticamente Protegido] de sua consciência no nível da percepção [consciousness] (ver 3.3.3 e 3.3.4). Ou seja, a forte e dominante presença de emoções com valência negativa em sua consciência no nível da percepção [consciousness] tem deslocado o HPMood. Assim, o HPMood está ausente a partir do nível medido de SWB deles.
Essa é uma informação crucial para a interpretação dos resultados de SWB. Como demonstrado por Richardson et al. (2016), uma consequência dos níveis de SWB <50 pontos percentuais é a perda das correlações que normalmente estão presentes entre as medidas de SWB e outras variáveis de autorrelato. Essas intercorrelações dependem de tais variáveis compartilharem um componente HPMood forte e invariável. Quando esse conteúdo HPMood é removido da consciência no nível da percepção [consciousness], o nível dessas correlações diminui drasticamente (Lai & Cummins 2013). Para uma explicação mais detalhada de como o HPMood explica a intercorrelação automática de variáveis de autorrelato, veja Cummins (2023b).
Uma consequência indireta desse fenômeno é que os dados fornecidos por pessoas com altos níveis de depressão apresentam características psicométricas anormais para todas as estatísticas baseadas em correlação. Mais obviamente, as variáveis de autorrelato delas apresentam apenas uma fraca intercorrelação entre si. Outra consequência insidiosa é aparente em amostras recrutadas de “painéis online incentivados”, que normalmente compreendiam uma proporção anormalmente alta dessas pessoas (Weinberg et al., 2018). Dado o uso generalizado de painéis online para coletar dados na era moderna, esses autores fazem um alerta em termos de interpretação de dados.
3.4 Considerações finais sobre a interpretação dos dados de SWB (Bem-Estar Subjetivo)
O entendimento proporcionado pela combinação da teoria da homeostase com a triagem diagnóstica tem implicações profundas para a alocação de serviços humanos. Esses são definidos pela Wikipédia como tendo “o objetivo de atender às necessidades humanas por meio de uma base de conhecimento aplicada, com foco na prevenção e na remediação de problemas e mantendo o compromisso de melhorar a qualidade de vida geral das populações atendidas”.
Um objetivo comum desses serviços, “melhorar a qualidade de vida geral”, inclui a intenção de aumentar os níveis de bem-estar subjetivo ou felicidade das pessoas. Para que esse objetivo seja efetivamente operacionalizado, é necessária a alocação eficaz de serviços. Mais especificamente, se esses serviços forem alocados a pessoas que estão “bem” (com um nível de SWB entre 70 e 100 pontos percentuais), então o nível de SWB delas já está sob controle homeostático e qualquer esforço para aumentá-lo será contrariado por forças homeostáticas contrárias. Essa conclusão parece não apenas lógica, mas também incontestável do ponto de vista científico.
Contudo, a prestação desses serviços a pessoas com um nível de SWB entre 50 e 69 pontos percentuais (abaixo do bem) e especialmente àquelas cujo nível é inferior a 50 pontos percentuais (sem bem), tem uma alta probabilidade de elevar o SWB, desde que a natureza do serviço seja relevante para a causa da perda homeostática. Essa informação é altamente relevante para a prestação eficiente de serviços sociais, pois esses grupos com baixo SWB geralmente não são os principais beneficiários de serviços sociais genéricos. Ou seja, em amostras da população Australiana em geral (R. A. Cummins, Okerstrom, Woerner e Tomyn, 2005e), cerca de 70% de cada amostra é composta por pessoas na faixa de “Bem” (70-100 pontos percentuais). Como descrito acima, essas pessoas não aumentarão ainda mais o SWB delas como resultado de uma intervenção de serviços. Além disso, outros 25% das amostras da população em geral estão na faixa de “Abaixo do Bem” (50-69 pontos percentuais), que podem ou não apresentar uma resposta positiva a uma intervenção. Embora as pessoas mais necessitadas, que se encontram na faixa de “Sem Bem” (0 a 49 pontos percentuais) e que são as mais propensas a experienciar um benefício de SWB, sejam representadas por apenas 4% das amostras nacionais.
Em resumo, é evidente que aumentos generalizados na oferta de serviços sociais para grupos populacionais em geral são uma estratégia muito ineficiente para aumentar os níveis populacionais de SWB. Uma utilização muito mais eficiente dos recursos é direcioná-los para as pessoas com maior probabilidade de estarem sofrendo de desequilíbrio homeostático (ver 3.3).
Essa abordagem é consistente com ‘Proportionate Universalism’ [‘Universalismo Proporcional’] (Marmot 2010). Esse termo descreve intervenções em toda a população, implementadas com uma escala e intensidade proporcionais às necessidades dos indivíduos. Por meio dessa estratégia, o universalismo proporcional visa reduzir a acentuada diferença no gradiente social do bem-estar geral.
3.5 Referências
Allport, G. W. (1937). Personality: a psychological interpretation. New York, Henry Holt. Andrews, F. M. and S. B. Withey (1976). Social indicators of well-being: American’s perceptions of life quality. New York, Plenum Press.
Antonovsky, A. (1979). Health, stress, and coping. San Francisco, Jossey-Bass.
Bradburn, N. M. (1969). The structure of psychological well-being. Chicago, Aldine.
Brickman, P., D. Coates and R. Janoff-Bulman (1978). “Lottery winners and accident victims: Is happiness relative?” Journal of Personality and Social Psychology 36(8): 917-927. Capic, T., N. Li and R. A. Cummins (2018b). “Confirmation of Subjective Wellbeing Set points: Foundational for Subjective Social Indicators.” Social Indicators Research 137(1): 1 28.
Cummins, R. A. (1995). “On the trail of the gold standard for life satisfaction.” Social Indicators Research 35(2): 179-200.
Cummins, R. A. (1998). “The second approximation to an international standard of life satisfaction.” Social Indicators Research 43(3): 307-334.
Cummins, R. A. (2000c). A homeostatic model for subjective quality of life. Proceedings, Second Conference of Quality of Life in Cities. Singapore, National University of Singapore: 51-59.
Cummins, R. A. (2014b). Can Happiness Change? Theories and Evidence. Stability of Happiness: Theories and Evidence on Whether Happiness Can Change K. M. Sheldon and R. E. Lucas. Amsterdam, Elsevier: 75-97.
Cummins, R. A. (2023b). “Homeostatically Protected Mood commands the self-report jungle.” Australian Centre on Quality of Life Bulletin 7(03: 190123): http://www.acqol.com.au/publications#bulletins.
Cummins, R. A., L. Li, M. Wooden and M. Stokes (2014a). “A demonstration of set-points for subjective wellbeing.” Journal of Happiness Studies 15: 183-206.
Cummins, R. A., E. Okerstrom, J. Woerner and A. Tomyn (2005e). Australian Unity Wellbeing Index. Report 13.0 The Wellbeing of Australians –Caregiving at Home. Part B: Appended Tables. Table A 2.3: Distribution of Personal Wellbeing Index Scores (S10-S13). P.6. Melbourne Campus, Australian Centre on Quality of Life, Deakin University http://www.acqol.com.au/publications#reports.
Cummins, R. A. W., J.; , A. Gibson, L. Lai, M. Weinberg and J. Collard (2008). Australian Unity Wellbeing Index, Report 19.0. The Wellbeing of Australians – Links with exercise, nicotine and alcohol. Part A. Geelong, School of Psychology, Deakin University, Melbourne Campus https://www.acqol.com.au/publications#reports.
Davern, M., R. A. Cummins and M. Stokes (2007). “Subjective wellbeing as an affective/cognitive construct.” Journal of Happiness Studies 8(4): 429-449.
Ebaugh, F. G. and R. Thauer (1950). “Influence of various environmental temperatures on the cold and warmth thresholds.” Journal of applied physiology 3(4): 173-182.
Hardy, J. D. (1955). Control of heat loss and heat production in physiologic temperature regulation The Harvey Lectures. C. Fromageot and etal. New York, Academic Press: 242-270.
Hartmann, G. W. (1934). “Personality traits associated with variations in happiness.” Journal of Abnormal and Social Psychology 29: 202-212. Headey, B. (2008a). “The set-point theory of well-being: Negative results and consequent revisions.” Social Indicators Research 85(3): 389-403.
Headey, B. (2010). “The set point theory of well-being has serious flaws: On the eve of a scientific revolution.” Social Indicators Research 97(1): 7-21.
Joshanloo, M. (2022). “Longitudinal Relations Between Depressive Symptoms and Life Satisfaction Over 15 Years.” Applied Research in Quality of Life 17: 3115–3130.
Khor, S., M. Fuller-Tysziewicz and D. Hutchinson (2020). Australian normative data for Subjective Wellbeing. Personal Wellbeing Index Manual: 6th Edition. International Wellbeing Group. R. A. Cummins. Melbourne, Australian Centre on Quality of Life, Deakin University http://www.acqol.com.au/publications#Open-access
Lai, L. C. H. and R. A. Cummins (2013). “The contribution of job and partner satisfaction to the homeostatic defense of subjective wellbeing.” Social Indicators Research 111(1): 203-217.
Marmot, M. (2010). Fair Society, Healthy Lives. England, The Marmot Review https://www.instituteofhealthequity.org/resources-reports/fair-society-healthy-lives the-marmot-review/fair-society-healthy-lives-exec-summary-pdf.pdf
Maze, J. R. (1953). “On some corruptions of the doctrine of homeostasis.” Psychological Review 60: 405-412.
McGue, M., S. Bacon and D. T. Lykken (1993). “Personality stability and change in early adulthood: A behavioral genetic analysis.” Developmental Psychology 29: 96-109.
Menninger, K. (1963). The Vital Balance. New York, Viking.
Murrell, S. A. and S. Himmelfarb (1989). “Effects of attachment bereavement and pre-event conditions on subsequent depressive symptoms in older adults.” Psychology and Aging 4: 166 172.
Okun, M. A., R. W. Olding and C. M. Cohn (1990). “A meta-analysis of subjective well-being interventions among elders.” Psychological Bulletin 108: 257-266.
Palmore, E. and V. Kivett (1977). “Change in life satisfaction: A longitudinal study of persons aged 46-70.” Journal of Gerontology 32: 311-316.
Richardson, B., M. D. Fuller-Tyszkiewicz, A. J. Tomyn and R. A. Cummins (2016). “The Psychometric equivalence of the Personal Wellbeing Index for normally functioning and homeostatically defeated Australian adults.” Journal of Happiness Studies 15 (1): 43-56.
Sheldon, K. M. and R. E. Lucas (2014). Is it possible to become a permanently happier person? Stability of Happiness: Theories and Evidence on Whether Happiness Can Change K. M. Sheldon and R. E. Lucas. New York, Elsevier: 1-7.
Toch, H. H. and A. H. Hastorf (1955). “Homeostasis in Psychology: A Review and Critique.” Psychiatry 18(1): 81-91.
Watson, G. B. (1930). “Happiness among adult students of education.” Journal of Educational Psychology 21: 79-109.
Weinberg, M. K. (2018). “Comments on Andreasson (2018).” Australian Centre on Quality of Life Bulletin 2 (47)(060918): http://www.acqol.com.au/publications#bulletins.
Weinberg, M. K., Webb, D. A., Gwozdz, W., & Cummins, R. A. (2018). “Incentivized Online Panel Recruitment and Subjective Wellbeing: Caveat Emptor.” Journal of Wellbeing Assessment, 2:41–55.
Wessman, A. E. and D. F. Ricks (1966). Mood and personality. New York, Holt, Rinehart & Winston.
Williams, D. E. and J. K. Thompson (1993). “Biology and behavior: A set-point hypothesis of psychological functioning.” Behavior Modification 17: 43-57.
Wortman, C. and R. Silver (1982). Coping with undesirable life events. Paper presented at the 90th Annual Convention of the American Psychological Association. Washington, DC.
Yap, S. C. Y., I. Anusic and R. E. Lucas (2014). Does happiness change? Evidence from longitudinal studies. Stability of Happiness: Theories and Evidence on Whether Happiness Can Change. K. M. Sheldon and R. E. Lucas. USA, Elsevier: 127-145.
—–
—–Continua Parte III—–
—–
Imagem: vitaly-gariev-LmL5IFFCSLw-unsplash 13.11.25
—–
A Espiritualidade nas Empresas trata-se de uma Filosofia cujos Princípios são capazes de ajudar tanto as Pessoas quanto as Organizações.
—–
